健康知识
预防接种知多少?
预防接种是预防传染病的有效手段,通过预防接种,大部分儿童传染病已经消除或发病率明显降低,如:白喉、破伤风、百日咳、麻疹、脊髓灰质炎等。经常有家长对于预防接种存在各种疑问,为什么别的宝宝可以接种,而我家宝宝不能接种呢?为什么我家宝宝接种卡介苗后卡巴阴性呢?听说乙肝接种三针后还需要加强?今天就跟随我院儿科医生一起了解一下预防接种。
一、疫苗的制备:
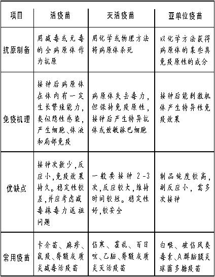
目前我国使用的疫苗包括灭活疫苗、减毒活疫苗和用天然微生物的某些成分制成的亚单位疫苗。
三类疫苗比较

二、 临床中疫苗的分类:
目前,我国使用的疫苗按是否必需接种分为一类疫苗(法定疫苗)和二类疫苗(自费疫苗)。一类疫苗是法定接种疫苗,宝宝去幼儿园报道必须要携带预防接种本。一类疫苗的种类及接种顺序为:出生时:乙肝疫苗第一针、卡介苗;一月:乙肝疫苗第二针;二月:脊髓灰质炎疫苗第一剂;三月: 脊髓灰质炎疫苗第二剂、白百破疫苗第一针;四月:脊髓灰质炎疫苗第三剂、白百破疫苗第二针;五月:白百破疫苗第三针;六月:乙肝疫苗第三针,A群流脑第一针;八月:麻风二联疫苗、乙脑疫苗第一针;九月:A群流脑第二针;1.5岁:麻风腮疫苗第一针、百白破疫苗第四针、甲肝减毒活疫苗;2岁:乙脑疫苗第二针;3岁:A+C流脑疫苗第一针;4岁:脊髓灰质炎疫苗第四剂;6岁:A+C流脑疫苗第二针、百破二联疫苗、麻风腮疫苗第二针。二类疫苗是非法定的、需要自己付费接种的疫苗,那这类疫苗是否有必要接种呢?这类疫苗一般包括:流感疫苗、流感嗜血杆菌疫苗、轮状病毒疫苗、水痘疫苗、肺炎疫苗等。对于这类疫苗,家长可以根据自身经济条件及宝宝的身体状况、当地流行病特点来决定。比如引起肺炎的病原微生物多种多样,即便孩子接种了23价肺炎疫苗,仍有可能患这23种病原微生物以外的其他病原导致的肺炎,因此并不是说孩子接种了,就不会再患肺炎,并且它只适用于两岁以上体弱多病、免疫功能正常者,但不适合健康宝宝;流感疫苗则对免疫力低下的宝宝具有一定保护作用;对于轮状病毒疫苗,则由于疫苗的菌株不一样,可能每年需要接种。因此,家长在接种此类疫苗前需要向相关工作人员咨询好接种适应症,根据自家宝宝情况再决定是否接种。
三、 预防接种后可能表现及不良反应处理。
疫苗接种后可能有以下表现:低热、针孔处红肿、硬结、触痛等现象是正常的,一般在接种后24小时左右出现。此外,部分小儿可伴有头痛、头晕、全身无力、寒颤、恶心、呕吐、腹痛、腹泻、皮疹等,以上反应多在1-2天内消退,少数儿童可持续3天以上。接种反应较重时,可引起附近的淋巴结、淋巴管发炎。孩子出现不良反应,家长不必太过紧张,轻者一般不需特殊处理,只要加强观察,多喝白开水,并注意保暖即可;若出现反复高热不退、局部感染、无菌性脓肿、血管神经性水肿等,需及时送往医院;极少数儿童接种会出现严重不良反应,如过敏性休克,因此,接种后应在接种单位观察半小时,保证能及时得到救治。
疫苗的保护作用不是百分之百,预防接种可以保护绝大多数人避免发病,但极少数人因为免疫应答能力低下等因素,可导致接种后免疫失败。但大量研究证明,即使接种疫苗后发病,相对于不接种疫苗者,其患病后的临床症状要轻很多。所以家长们还是要严格按照合理程序实施接种,充分发挥疫苗的免疫效果,使宝宝获得和维持高度免疫水平。
(儿童中心 周丽)





























